国家工商总局商标注册号:第8247034号
©️2005-2025 新王牌培优
沪公网安备 310119020035633
2月15日要开始填报春考志愿了!想好要填哪些学校和专业了吗~
2025春考人数达到了6.7万人,比去年增加1.2万人,但是公办学校的招生计划相比24年减少了80人,民办学校增加了600人,因此今年春考头部竞争可能比往年更激烈。
那在今年的形势下,哪些分数段的同学更适合走春考呢?
这个分数段里,在春考里可选的范围有:上外,上大,华政,上师大,上中医,上理工。
春考达到这个分数段的同学,如果小三门不是特别差,通常建议走秋考。由于今年公办招生减少,预计分数线相比去年也会有所提高,如果春考走不一定划算。
新王牌培优给大家2个判断标准,教你什么情况下适合春考走掉。
第一个标准,在于你的英语成绩是否达到自己的心理预期。今年春考英语难度比以前高,如果没有发挥好,那接下来还要花时间再战秋考,相当于挤占了提高其他学科的时间。
举个例子,如果你的英语达到了130,但数学只有110,那其实可以考虑秋考更多一些;但是如果你只是数学达到了130,但英语只有110的话,那就要考虑,你接下来是否有信心考到你理想学校的分数,如果没有信心的话,考虑下春考。
另外,如果同学语文、数学超常发挥的话,也可以考虑春考走。
你是不是没有物化同选,但是不想读文科专业?
由于春考里并不考你的小三门,只是部分学校校测里会涉及。如果你的加三只有物理没有化学,可以春考里试一试上大的电子信息;如果你的加三有生物、化学,没有物理,可以试一试上中医的中西医临床医学。
这个分数段,春考能够选择的学校相对多一些,主要是原一本+原二本大学。
在这个分段里,判断是否要走的标准,和350+雷同,其中有部分秋考要求物化同选的专业,同样春考也是不需要物化同选就能走的。
比如说,上应大的香料香精技术与工程,校测只考你嗅觉,大学和化学科目有强关联,如果小三门没选物理的话完全可以报春考。
还有海洋的食品科学与工程、生物科学类,这些专业同样和物理关系不大,但是需要你化学、生物还不错,如果你没有选物理的话,同样春考可以报。
需要注意的是,在判断是否需要春考走的时候,要自己估算下秋考能不能走春考的相同专业,估算公式如下:
秋考分数≈春考分数+高三一模小三门分数
这样算下来的分数,通常情况下误差不超10分。如果加上小三门的分数,秋考走不了相同专业,那春考最好走掉;如果秋考也能走相同专业,那春考志愿完全可以填高一些,走不成还有秋考。王牌君帮大家整理了春考同专业的秋考录取分,大家可以做个对比:
这个分数段很难在今年上岸公办,对应的只能是春考的民办院校。
但由于在秋考里,公办学校最后一条线——上海电机学院对于物化双选和非物化双选的同学分数要求不一样,近年来电机物化同选的最低分要求在440左右,非物化同选专业组最低分在450左右。所以春考在这个分数段里的定位,也有细微差异。
①春考290-300分
这个分数段,建议走秋考,还有机会去上海的公办。
如果你春考总分是290分,春考里已经够不到公办大学了,但是如果你秋考小三门拿到了3个C,总分大约是446分,就可以去公办的电机学院了。
而且2025年理工农医专业会扩招,预计今年电机的工科专业分数线会更优惠一些。
②290分以下
如果物化同选,但总分在290分以下的,那在秋考里,考上公办的概率也不高,最终春考和秋考的定位都在民办大学。春考选一个偏应用的专业,走了也不吃亏。
没有物化同选的文科生,如果春考的定位在300分以下,那建议春考走掉 ,因为秋考的定位基本也是民办大学。
当然,外地也有一些公办大学可以选,比如嘉兴大学、湖州学院等等,但是新王牌培优更建议文科生留在本地,大学期间还能在本地找找实习。要是去外地读文科,今后就业更难。
春考里比较推荐的民办学校专业有:
杉达的会计学、财务管理、康复治疗学;建桥的机械、计算机;中侨的物流等。
对于春考是否要走抱有不同期待的同学,填报志愿策略大不同。如果你春考必须走,那2个志愿必须要填的保守一点;如果只是看看能否自己想去的学校和专业,那完全可以只填想去的,如果走不了继续拼秋考。
今日福利来啦
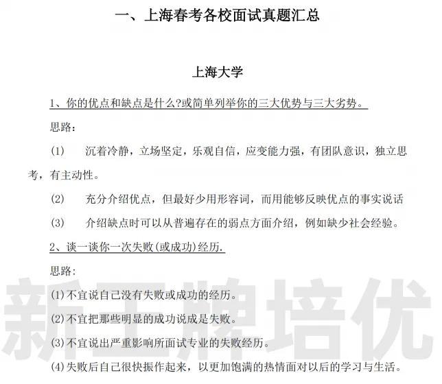
《上海春考面试真题及校测指导》
(篇幅受限,部分展示)
需要的同学可以微信扫码添加
回复 250211 领取
(新王牌学员可以直接找校区老师领取)

中考:普通实验班VS优质平行班



国家工商总局商标注册号:第8247034号
©️2005-2025 新王牌培优
沪公网安备 310119020035633
